Search 招贤纳士
搜索
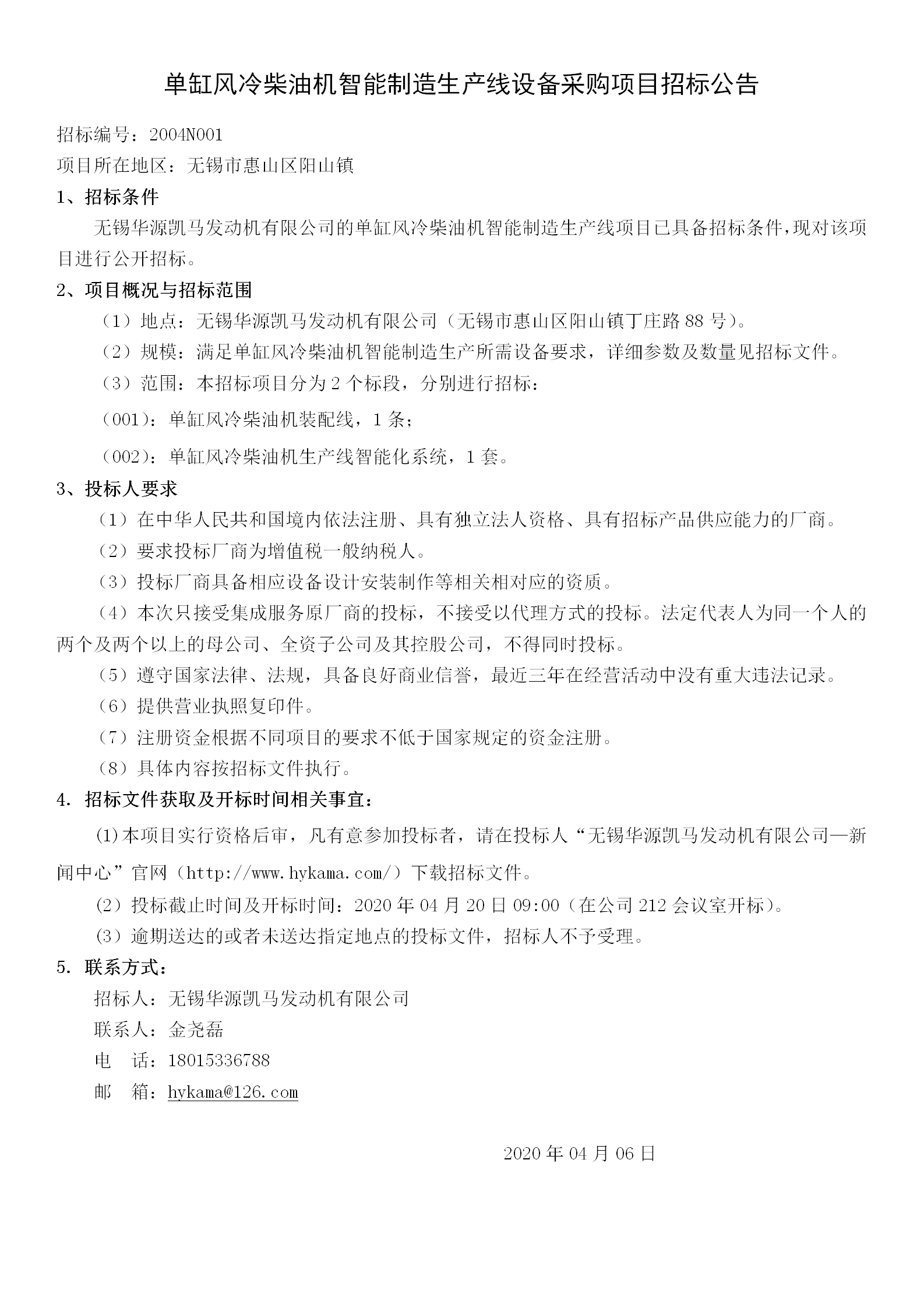
单缸风冷机智能制造生产线招标

单缸风冷机智能制造生产线招标